En la anterior entrada vimos una idea general de lo que es la dimensión vertical de la metodología GTD (Getting Things Done) y de los diferentes horizontes de perspectiva en los que se estructura. Hoy vamos a empezar a ver como dar forma a cada uno de esos horizontes. Como ya he comentado, en GTD vamos a construir nuestro sistema de abajo hacía arriba.
En lugar de empezar por definir nuestro propósito en la vida, para después ir bajando de nivel, lo que suele ser habitual, vamos a empezar por nuestras acciones (la pista de despegue) y proyectos, para poco a poco ir cogiendo altura y ganando perspectiva.
Puede parecer poco congruente, ya que si se trata de alinear los diferentes horizontes, para que las acciones que llevamos a cabo vayan encaminadas a conseguir nuestras metas y acercarnos a nuestro propósito, lo lógico es definir ese propósito para saber hacía donde nos tenemos que dirigir.
El problema de esta propuesta radica en que, enfrentarnos a la cuestión de definir nuestro propósito de vida a pecho descubierto, sin referencia alguna, suele ser una tarea abrumadora, frustrante y desalentadora, llegando a pensar que nuestra vida no tiene propósito alguno.
Por el contrario, comenzar con nuestras tareas diarias y proyectos es mucho más accesible y manejable para cualquiera, y son nuestros compromisos a corto plazo. Por lo tanto, no es mala idea empezar a revisar nuestras listas de tareas (Horizonte 0) y proyectos (Horizonte 1), para comenzar a vislumbrar con que cosas estamos comprometidos, al menos actualmente. A partir de esta revisión y análisis, empezaremos a crear la dimensión vertical de nuestro sistema de productividad. No voy a entrar en como crear listas de tareas y proyectos, puesto que ya se ha visto en anteriores entradas, por lo que empezaremos en como dar forma al siguiente nivel de perspectiva, las Áreas de responsabilidad.
Horizonte 2. Áreas de responsabilidad
Como ya comenté en la anterior entrada, este es un nivel un tanto abstracto, pues no se trata de definir cosas concretas como tareas, acciones u objetivos, si no de capturar los diferentes aspectos de tu vida con los que, por diferentes motivos, estás especialmente comprometido, temas como salud, finanzas, familia, amigos, trabajo…
Es algo muy personal la manera de dar forma a estos horizontes, yo a este horizonte lo llamo Áreas de responsabilidad y centros de enfoque, ya que hago una diferenciación entre facetas de mi vida con las que tengo un compromiso más permanente y duradero (Áreas de responsabilidad), y aspectos más variables y/o a corto plazo (Centros de enfoque).
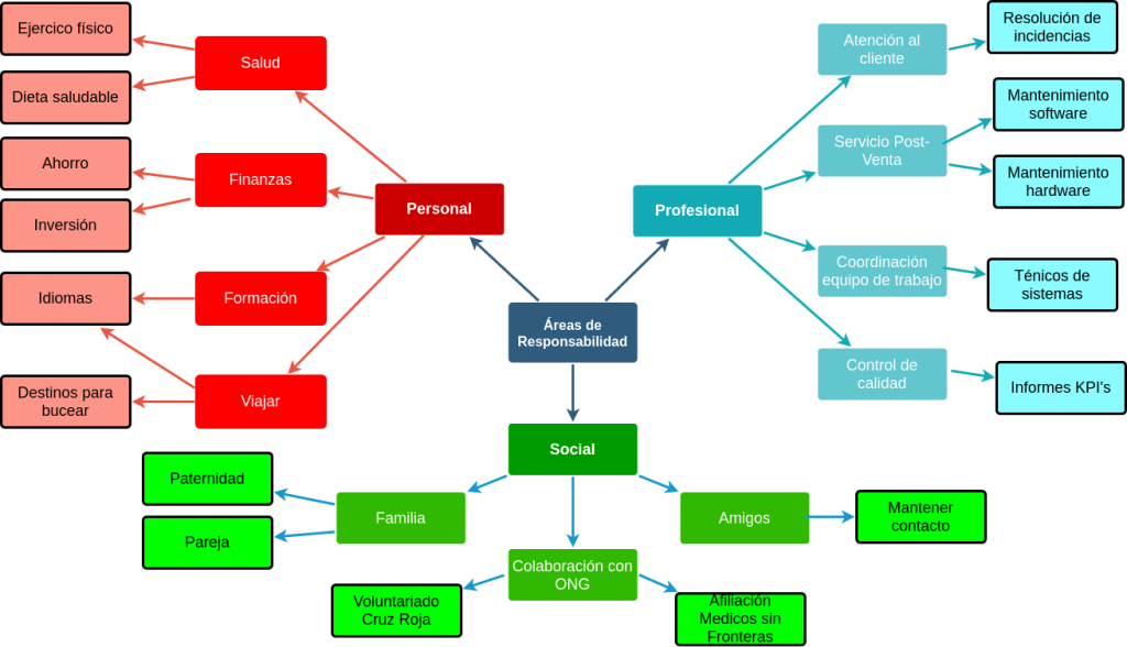
Para dar forma a Áreas de responsabilidad y centros de enfoque, utilizo un mapa mental que voy construyendo desde los aspectos más generales, hasta los más concretos. Es un formato que me resulta muy útil para que fluyan las ideas y establecer relaciones entre diferentes áreas. Puedes ver un ejemplo sencillo, de como podría ser una representación en mapa mental de este nivel de perspectiva en la siguiente imagen.

Como he dicho este es un sencillo ejemplo con algunas de las áreas más comunes, yo tendré mis responsabilidades y centros en los que enfocarme y tu tendrás los tuyos, algunos pueden coincidir, pero otros no tendrán nada que ver, yo en este ejemplo parto de tres grandes aspectos, pero no tiene por qué ser así, tampoco el formato tiene por qué ser en mapa mental, podría ser una descripción detallada, una check list, una tabla tipo excel, o cualquier otro formato que se te ocurra. Siéntete libre de utilizar el formato con el que te sientas más cómodo y libera tu creatividad.
Áreas de responsabilidad y centros de enfoque es mi documento de referencia para mantener alineados mis objetivos a corto plazo, con mis objetivos a medio y largo plazo; si me surge o proponen, algún proyecto con el que dude si comprometerme o no, ya sea por carga de trabajo, no tener huecos en la agenda, falta de motivación inicial o cualquier otro motivo, éste documento es el que me sirve de referente para decidir si comprometerme con ello o no, quizás aun a costa de desprenderme de algún otro compromiso, que no me aporta el mismo valor.
Recomiendo consultar el documento de Áreas de responsabilidad cada vez que te sea necesario tomar cierta distancia de tus asuntos diarios, cuando dudes si comprometerte con algo o con alguien, o cada vez que sientas que tus prioridades podrían haber cambiado, cada vez que ocurra esto último realiza los ajustes necesarios y actualiza el documento. En cualquier caso, revisa tus Áreas de responsabilidad cada 3 meses, por si hubiera algún ajuste que realizar.
Esto es todo por hoy, en las siguientes entradas seguiremos revisando los horizontes de perspectiva de la metodología GTD.
Si te ha gustado te sugiero que te suscribas y compartas en redes sociales, también puedes compartir tus opiniones, experiencias o consultas en los comentarios que encontrarás al final de esta entrada.
Gracias y hasta pronto.

Pingback: Niveles de perspectiva GTD. Metas y Objetivos – NEXT Proyecto